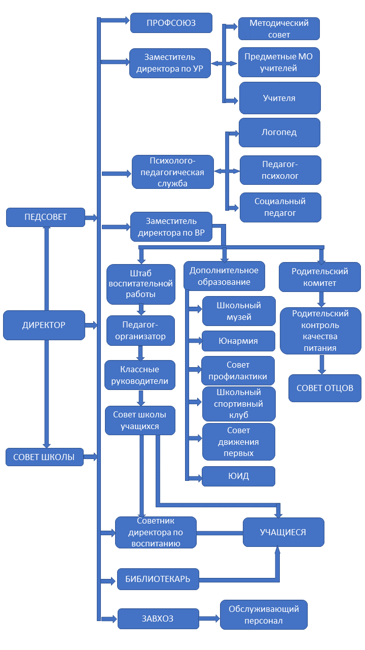
Структура и органы управления образовательной организацией

В МБОУ ПСОШ №29 им. В.С. Погорельцева формируются коллегиальные органы управления, к которым относятся:
СОВЕТ ШКОЛЫ
ПЕДАГОГИЧЕСКИЙ СОВЕТ
ПРОФСОЮЗ
МУНИЦИПАЛЬНОЕ БЮДЖЕТНОЕ
ОБЩЕОБРАЗОВАТЕЛЬНОЕ УЧРЕЖДЕНИЕ
ПОЛИВЯНСКАЯ СРЕДНЯЯ
ОБЩЕОБРАЗОВАТЕЛЬНАЯ ШКОЛА № 29
ИМЕНИ ГЕРОЯ СОЦИАЛИСТИЧЕСКОГО ТРУДА
ВЛАДИМИРА СЕРГЕЕВИЧА ПОГОРЕЛЬЦЕВА

СОВЕТ ШКОЛЫ
ПЕДАГОГИЧЕСКИЙ СОВЕТ
ПРОФСОЮЗ
347563 Ростовская область, Песчанокопский район, село Поливянка, улица Пионерская 1.
телефон 8(86373)9-52-10
e-mail: psosh29@yandex.ru